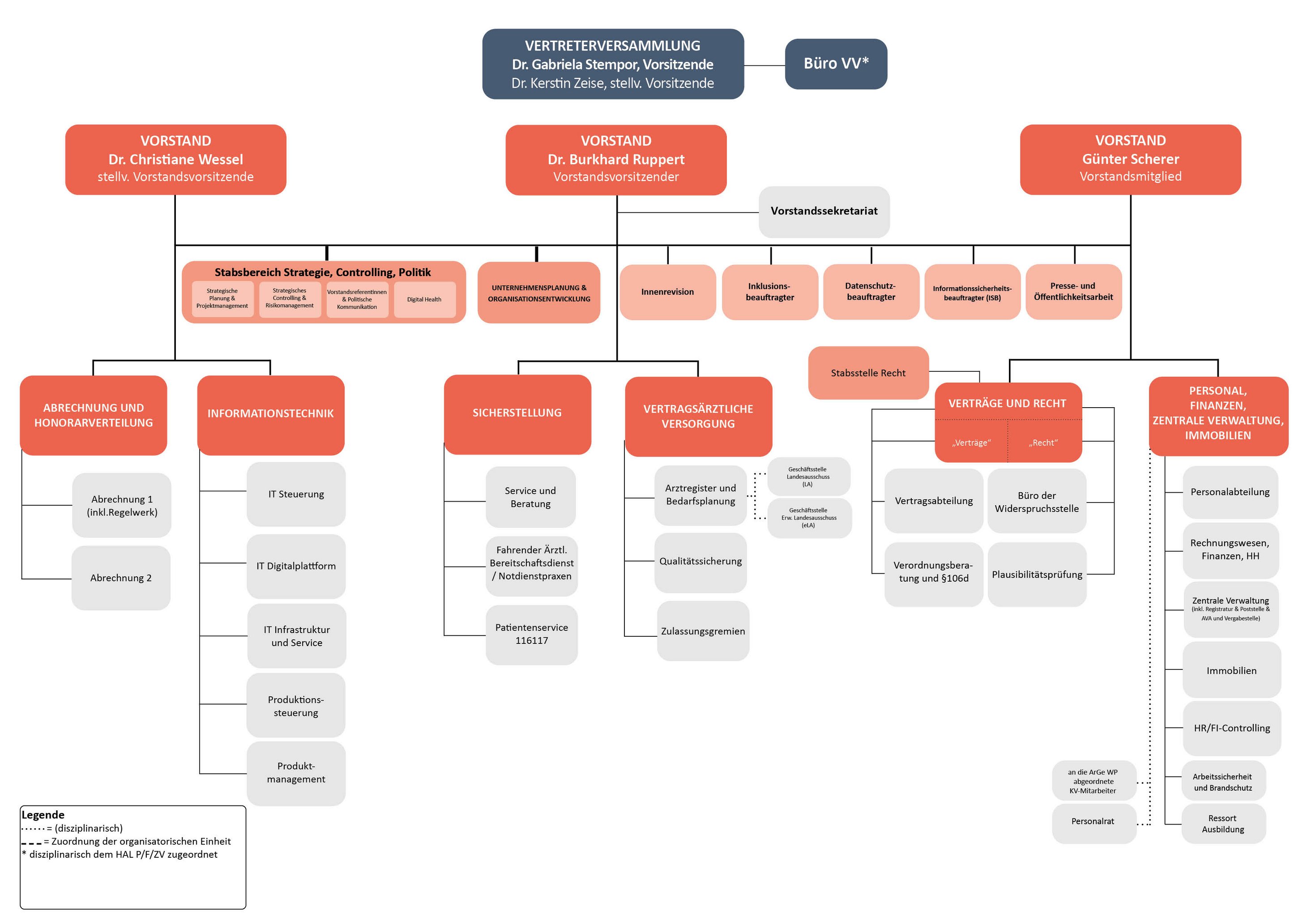
Kassenärztliche Vereinigung Berlin Die KV Berlin Organisation Organigramm der KV Berlin
Organigramm der KV Berlin
Datenschutzbeauftragter KV Berlin
Kontakt
datenschutz@kvberlin.de
Sicherheitsbeauftragte für Medizinprodukte
der KV Berlin
nach § 6 der Medizinprodukte-Betreiberverordnung
Kontakt
mp-sb@kvberlin.de



